校内各二级党组织:
经学校党委研究,并报请上级党组织同意,中国共产党红足1世官网第十二次代表大会将于2023年10月27日-29日召开,现将有关会议事项通知如下:
一、大会主要议程
1.听取和审议中国共产党红足1世官网第十一届委员会工作报告;
2.审议中国共产党红足1世官网第九届纪律检查委员会工作报告;
3.选举产生中国共产党红足1世官网第十二届委员会;
4.选举产生中国共产党红足1世官网第十届纪律检查委员会。
二、大会主要日程
10月27日(周五)下午2:10代表团召集人会议
3:10各代表团第一次会议
4:00预备会议
4:20主席团第一次会议
10月28日(周六)上午9:00开幕会
11:00各代表团第二次会议
下午1:00各代表团第三次会
2:30主席团第二次会议
3:20各代表团第四次会议
5:00主席团第三次会议
10月29日(周日)上午8:30选举大会
10:10主席团第四次会议
10:30闭幕会
三、会议地点
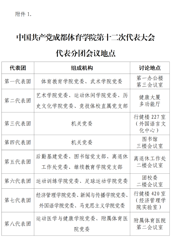
预备会、开幕会、选举大会、闭幕会均在学术报告厅召开。主席团会议、各代表团会议在大会指定会议室举行,具体地点详见附件1。
四、参会人员
(一)代表(参加预备会、开幕会、各次代表团会议、选举大会、闭幕会);
(二)列席人员(其他非代表的处级党员干部为列席人员,参加开幕会、各代表团会议、闭幕会);
(三)特邀嘉宾(参加开幕会);
(四)全体在岗教职工党员、民主党派负责人、无党派人士代表(参加开幕会)。
五、注意事项
(一)请各代表团按照会议相关安排,认真组织好本代表团会议期间各项工作。
(二)请各二级党组织组织好本单位在岗教职工党员准时参加10月28日(周六)上午9:00的开幕会。
(三)请参会人员全程着深色正装,男士佩戴领带;女士着套装或套裙。代表和嘉宾佩戴党员徽章、证件,其他参会人员佩戴党员徽章,提前20分钟入场。
(四)请参会人员提前做好相应工作安排,确保准时参会,会议原则上不予请假。确需请假者,须向学校党委书记请假,并同时提交书面材料。
(五)会议期间,全体参会人员要严格遵守大会纪律,自觉维护会场秩序,按指定位置就座,将手机关闭或设置为静音状态,确保会议顺利进行。
附件:
1.中国共产党红足1世官网第十二次代表大会代表分团会议地点
2.中国共产党红足1世官网第十二次代表大会会议座席表
中共红足1世官网委员会
2023年10月23日

附件2.
中国共产党红足1世官网第十二次代表大会会议座席表